私募基金行业法律动态(2026年3月/总第97期)
【编者按】
为助力私募基金从业者精准把握法律政策动向、解读司法实践趋势、有效防范合规风险,大成私募基金专业带头人杨春宝律师团队自2017年底持续编撰并每月发布《私募基金行业法律动态》。本期内容一如既往,全面梳理近期最新法律法规、监管动向、自律处分案例及典型司法判例,致力为行业提供及时、实用、深度的法律实务参考。
杨春宝律师团队在私募基金领域深耕二十余年,伴随并见证了国内私募行业的演进与规范发展。团队在“募、投、管、退”各环节均拥有扎实的全程法律服务经验,尤其专长于复杂对赌回购纠纷的诉讼与非诉解决、金融机构股权投资等专业领域。凭借深厚的理论积淀与丰富的实战经验,团队已出版《私募股权投资基金风险防控操作实务》等多部法律专著,并编著《金融机构股权投资业务合规指南》,屡获国内外法律评级机构推荐。我们始终关注行业痛点、热点,以专业解读陪伴客户与行业共成长。
期待本期动态为您带来启发与实用价值,欢迎持续关注与订阅。如您有任何法律实务问题或合作意向,欢迎随时与我们联系。
国资基金研究中心法律服务动态
杨春宝律师团队为浦东创投通过双GP合作模式与交银国信设立上海交融接续基金提供了包括法律尽职调查、基金合同审阅及谈判等在内的全程法律服务。上海交融接续基金已顺利完成备案,并将进一步补齐浦东创投在S基金领域的关键布局。
杨春宝律师于2026年3月20日在“首届商事调解与经济高质量发展大会”上受聘担任上海市浦东新区谐融商事调解中心首批调解员,并围绕“以商事调解促进化解对赌回购纠纷”议题进行交流发言。杨律师发言内容详见《以商事调解促进化解对赌回购纠纷》
杨春宝律师团队更新发布《法律桥PE宝典:私募基金法规及监管文件汇编(2026一马当先版)》。该汇编收录截至2026年2月底的数百件私募基金行业法律法规以及监管文件。详情请点击:法律桥PE宝典(2026一马当先版)更新发布
杨春宝律师团队发布第4个金融机构股权投资业务合规指引:《信托公司股权投资业务合规指引》,助力行业合规发展。详情请点击:《信托公司股权投资合规指引》发布 助力行业合规发展
协会各类公告和通知
2026年3月10日,中国证券投资基金业协会(以下简称“协会”)发布《关于就〈私募投资基金信息披露实施细则(征求意见稿)〉及〈私募投资基金信息披露重要内容模板(征求意见稿)〉公开征求意见的通知》。《私募投资基金信息披露实施细则(征求意见稿)》包括七章共计五十一条,拟对私募证券投资基金和私募股权投资基金的定期报告、临时报告和清算报告进行进一步的具体规范,并明确了协会在私募基金信息披露主体未按规定信披、信披事项违规和未在信息披露备份平台备份披露信息情形下的自律管理措施。此外,协会还起草了私募证券投资基金季度报告、年度报告、清算报告和私募股权投资基金半年度报告、年度报告、清算报告六个重要内容模板。《私募投资基金信息披露实施细则(征求意见稿)》及《私募投资基金信息披露重要内容模板(征求意见稿)》正式稿发布实施后,协会于2016年2月4日发布的《私募投资基金信息披露管理办法》将被废止。
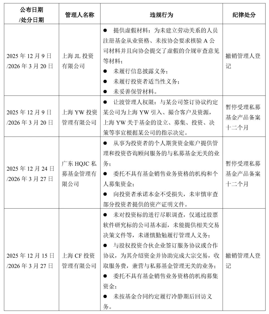
协会纪律处分

法律、监管与司法动态
司法部、中国人民银行、金融监管总局、
中国证监会、国家外汇局发布
《中华人民共和国金融法(草案)》
2026年3月20日,司法部、中国人民银行、国家金融监督管理总局、中国证券监督管理委员会和国家外汇管理局发布《关于〈中华人民共和国金融法(草案)〉公开征求意见的通知》(以下简称“《金融法》草案”)。《金融法》草案共11章95条,在附则部分明确私募投资基金参照适用该法,其他法律、行政法规或者国务院另有规定的,适用其规定;并在金融风险处置章节明确,私募投资基金管理机构的风险处置由其注册地所在省级地方会同国务院金融管理部门组织实施等。
中国证监会发布
《关于短线交易监管的若干规定》
2026年3月6日,中国证监会发布《关于短线交易监管的若干规定》(以下简称“《短线交易规定》”),自2026年4月7日起实施。《短线交易规定》明确单独开立证券账户、依照有关监管要求独立开展投资的证券期货基金经营机构管理的集合私募资产管理产品,以及符合有关监管规定,依法设立且按产品单独开立证券账户的私募证券投资基金,可单独计算持股数量。但产品或者组合由同一管理人统一决策或者受同一投资者实际控制,无法实现独立、规范运作,或者在交易过程中存在利益冲突、违法违规等情形的除外。
江苏省政府办公厅印发
《关于促进江苏省政府投资基金
高质量发展的实施意见》
近日,江苏省政府办公厅印发《关于促进江苏省政府投资基金高质量发展的实施意见》(以下简称“《实施意见》”)。《实施意见》主要包括以下五个方面的内容:首先,明确基金定位,服务发展大局,提出产业投资类基金和创业投资类基金应聚焦的核心领域等;其次,建立分级分类管理机制,分级管理基金设立,差异化管理各类基金,提升基金管理效能;其三,加强统筹管理,优化基金布局;其四,规范基金运作,完善基金管理制度机制,并建立健全容错机制等,提升专业化市场化运作水平;最后,强化监督考核,防范化解风险,建立健全江苏省政府投资基金管理信息系统,及时掌握江苏省基金总体运营情况,实时监控关键指标等。
典型判例
案件
某证券股份有限公司与李某委托理财合同纠纷
【(2025)沪74民终1818号】
裁判要旨
基金托管人对管理人划款指令的审核并非纯粹的机械性形式审查,对于单一、频繁且高额的异常交易,托管人未对底层资产真实性尽到审慎义务即执行指令,构成未尽谨慎勤勉义务,应承担与其过错程度相适应的赔偿责任。
主要事实
李某于2018年1月认购H公司管理的案涉私募基金,Z公司担任案涉基金托管人。案涉基金合同约定案涉基金投资方向为银行承兑汇票票据收益权;案涉基金托管人负有安全保管基金财产、设置账户、清算交割、投资监督、估值复核等职责,因托管人原因未正确执行符合合同约定、合法合规的指令,未尽审核义务执行划款指令而造成损失,托管人应当承担相应责任。托管人Z公司在收到管理人H公司出具的划款指令及相关文件后,未对票据权属真实性进行审慎形式核查即执行划款。实际上,H公司虚构底层资产,将案涉基金募集的大额资金用于资金池运作及借新还旧。后H公司及其实际控制人因集资诈骗罪被判决。在刑事程序中经司法审计确认投资人李某未兑付金额为185万余元,获得刑事退赔金额为1万余元。后李某以Z公司未尽托管人义务为由诉请赔偿。
裁判观点
一审法院认为,Z公司作为专业金融机构,在涉案票据金额巨大,交易主体单一的情况下,仍对外观真实性未保持合理的职业怀疑,长期不加注意,也不过问,简单执行相应划款指令,存在过错。
因案涉基金涉及集资诈骗刑事犯罪、所投底层资产虚假、劣后级投资虚设,李某的绝大多数投资款项经刑事诉讼程序至今未获发还,故李某的投资损失已经实际发生并已确定。至于李某损失范围,应参照损失填平原则,以刑事犯罪所造成的李某直接损失为限,刑事追赃退赔程序中已获得清偿的部分,则应予以扣减为宜。故李某损失金额为184万余元。结合前述所认定的Z公司存在过错情形,一审法院酌定Z公司对李某赔偿金额为李某损失金额的10%。Z公司不服,提起上诉,二审法院维持原判,驳回上诉。
案例启示
对于单一、频繁、高额且涉及底层资产权属的交易,托管人应对基金管理人提交的相关文件进行审慎形式核查,并主动核查底层资产的真实性,以免被认定存在过错并承担赔偿责任。
案件
上海金融法院2025年度十大典型案例之一:
某某公司1与某某公司2公司债券交易纠纷
【(2025)沪74民终30号】
裁判要旨
私募基金投资的债券的发行人为获得债券展期决议通过,通过签署变相单独清偿的“抽屉协议”向个别债券持有人作出的利益承诺无效
主要事实
S公司先后于2019年和2020年公开发行多笔期限为两到三年不等的公司债券。Y公司管理的契约型基金产品多次买入该等债券。2021年以来,S公司发行的多笔债券面临逾期风险。2022年,为争取案涉债券展期议案获债券持有人会议多数决通过,S公司与Y公司签署了三份备忘录,约定Y公司对案涉债券展期议案投赞成票,议案通过后,由S公司指定第三方以分期履行的方式按照票面本息确认价格受让Y公司所持有的案涉债券,确保Y公司提前退出,备忘录还约定了违约和赔偿责任。Y公司按备忘录约定履行了前述投票义务。此后Y公司持有的债券未能全部按期转让给第三方,案涉债券经展期后部分利息兑付又发生逾期。Y公司诉至法院要求S公司作为违约方承担相应赔偿责任。
裁判观点
本案中Y公司的主张系依据其与S公司之间签署的三份《备忘录》,并非主张案涉债券《募集说明书》项下的兑付义务。由此,三份《备忘录》的成立及合法有效系Y公司主张S公司承担违约赔偿责任的前提和基础。
关于案涉三份《备忘录》效力,根据原被告双方在债券持有人会议召开前的协商过程及《备忘录》的具体内容,法院认为:首先,从发行人在备忘录中作出承诺的意图判断,案涉《备忘录》签署目的是发行人为缓解偿债压力,以给予个别债券持有人额外利益的方式换取该债券持有人作出同意债券展期的表决意见。该行为系实质利用债券持有人会议“资本多数决”的规则,通过私下操作影响其他债券持有人投票决策的能力与效果。其次,该承诺有违同等原则。根据《备忘录》的约定,在案涉债券的展期议案通过后,S公司需指定第三方在短期内完成购买Y公司所持有的案涉债券,避免Y公司承担案涉债券实质违约风险。然而,就债券本身而言,同等票面金额债券所代表的债券持有人权利应当是均等的,三份《备忘录》的签署,使得Y公司实质获得了相较于其他债券持有人实现债权的优势地位和保底票面收益,明显有违“同券同权”的原则。
此外,涉案《备忘录》未能向全体持有人披露,在一定程度上影响其他投资者的知情权和决策权,且《备忘录》的履行还可能损害他人合法利益。根据《备忘录》中的约定,如S公司承担赔偿Y公司未能转让的票面本金及利息等损失,在案涉债券尚未完全到期的情况下,一定程度上将会削弱发行人对其他债权人的偿债能力,从而影响其他债券持有人在展期后债券到期兑付时债权的实现。
据此,上海金融法院认定,S公司与Y公司间签署的三份《备忘录》,因违反债券市场交易秩序中公平、公正、公开的原则,应属无效。Y公司依据《备忘录》要求S公司赔偿债券本息等诉请,无事实和法律依据,不予支持。
案例启示
私募基金管理人参与投资标的层面的投票决策应以基金与全体投资者利益为核心,独立、综合评估投资标的各方面情况;投资标的(含其关联主体)向基金管理人单独做出的所谓“提前、私下兑付”之承诺,大概率会被司法机关认定为“违反公平原则”而归于无效,故基金管理人应拒绝与投资标的(含其关联主体)达成类似“抽屉协议”以避免因协议被认定为无效,并进而被投资人索赔。
案件
中国(深圳)证券期货仲裁中心典型仲裁案例
裁判要旨
双GP合作协议条款的解释应当以词句的通常含义为基础,结合相关条款、合同的性质和目的、习惯以及诚信原则进行,必要时可参考缔约背景、磋商过程等因素,以体现缔约方的真实意思表示。
主要事实
2021年11月, A公司与B公司签订《合作协议》,约定A公司与B公司共同成立C合伙型基金(以下简称“C基金”)作为对外投资主体,B公司和A公司均担任C基金普通合伙人,其中执行事务合伙人和基金管理人由B公司担任,B公司负责基金的募集和运营管理,A公司负责基金的项目对接和运营管理。基金管理费和超额收益(统称“合作总收益”)中,B公司获得40%,A公司获得60%。在合作期内,B公司或其关联方均不能跨过A公司直接或间接与A公司提供的任何目标公司进行交易,否则均视为A公司的工作成果,A公司有权要求B公司按照《合作协议》约定向A公司分配收益。
在《合作协议》签订之前,B公司员工E与A公司的代表F就标的公司D公司股份转让事宜进行了沟通,讨论了D公司是否有股份转让额度、转让意向方、转让股份占D公司股份比例等事宜。在2021年12月至2022年2月期间,E与F又多次就D公司股份转让价格、转让估值、股份转让交易对手、最低转让额度等事宜进行沟通。2022年12月,D公司召开股东大会,审议通过《关于向C基金定向增发股份的议案》,向C基金定向增发股份。A公司主张,在D公司召开股东大会之时,其才知悉B公司越过A公司直接对D公司进行投资。现C基金已经完成对D公司投资,且B公司已收取了基金管理费,故提起仲裁,请求B公司向A公司支付合作总收益的60%及实现债权的费用。
裁判观点
本案的争议焦点为:A公司与B公司之间关于《合作协议》的真实意思表示和责任分配。
B公司主张,B公司与A公司签订的《合作协议》,是基于B公司要求以受让股份的方式对D公司进行投资,并委托A公司为其引荐股份转让方。然而,在C基金实际投资D公司的过程中,A公司未实际撮合促成C基金受让取得D公司股份。C基金最终系通过认购D公司新增股份的方式对D公司进行投资,与基于股份转让而签订的《合作协议》的特定商业背景及前提不符,且在C基金认购D公司新增股份的过程中,A公司并未作出实质贡献,也未开展实质工作,因此不应适用《合作协议》的约定。关于B公司是否跨过A公司与D公司进行交易,A公司是D公司股东之一G股权投资基金的执行事务合伙人,D公司召开股东大会审议定向增发议案时,A公司知晓且无任何异议,因此B公司没有跨过A公司与D公司进行交易。
仲裁庭认为,应结合合同相关条款及缔约背景、磋商过程等因素来综合认定当事人的主要权利义务。在《合作协议》签订之前,以及2021年12月至2022年2月期间, E与F多次就D公司股份转让等事宜进行沟通。仲裁庭认为,基于上述事实和《合作协议》的约定,A公司的主要义务包括:1.负责提供投资标的,负责项目对接和运营管理工作;2.积极促成C基金受让取得D公司的股份。根据庭审中B公司的确认,A公司向B公司引荐了D公司即A公司履行了提供投资标的的义务,但A公司未参与运营管理,最终也未能促成C基金受让取得D公司的股份,因此仲裁庭认定,A公司未能全面履行合同义务,仅履行了部分义务。
另,D公司向C基金定向增发股份,但B公司未提交证据证明事前其已向A公司告知此交易,因此对于B公司所述其没有跨过A公司与D公司进行交易的意见,仲裁庭不予采信,故认定B公司系跨过A公司与A公司推荐的D公司进行了交易。但是A公司亦未全面履行《合作协议》约定的义务,因此A公司请求B公司完全按照《合作协议》约定支付合作总收益的60%,显然不合理。截至裁决之日,案涉合作总收益仅为B公司收取的基金管理费,且基金的运营和管理工作主要由B公司负责。综上,基于公平原则和交易习惯,仲裁庭酌定B公司向A公司支付合作总收益的20%,并按照支持比例分配仲裁费的承担。
案例启示
(1)虽然本案双GP签署的合作协议约定了防跳过条款,但仲裁庭并未完全支持该条款,而是综合考量了A公司的实际贡献和合同义务的履行情况。据此,此类条款不能完全替代实质履约,仍受公平原则约束。
(2)在双GP合作过程中,若合作基础是特定交易模式(如受让老股),实际改为另一种模式(如认购增发)时,应主动与对方沟通确认是否仍适用原合作协议,并形成书面补充协议。
(3)在双GP合作协议中,建议细化“项目对接”“运营管理”等义务的具体内容、完成标志、时间节点及验收方式,避免因义务模糊引发分配争议。
来源于中国深圳证券期货仲裁中心官方公众号于2026年3月5日发布的推文《典型证券仲裁案例 | 双GP基金管理人收益分配条款的理解与认定》,
详见https://mp.weixin.qq.com/s/zKJ9ZL65LhqoY5jVHL12Dw。
律师简介
杨春宝律师
一级律师
(正高级职称)

手机:
13901826830
电邮:
chambers.yang@dentons.cn
大成(上海)律师事务所高级合伙人、资本市场部主任、国资基金研究中心主任,大成中国区私募股权与投资基金专业带头人,上海涉外法律人才库成员。复旦大学法学学士(1992)、悉尼科技大学法学硕士(2001)、华东政法大学法律硕士(2001)。
杨律师执业30余年,长期从事私募基金、投融资、并购重组法律服务,涵盖大金融、大健康、房地产和基础设施、TMT、展览业、制造业等行业。2004年起多次入选The Legal 500“私募基金”和“公司与商业”榜单,并多次受到Asia Law Profiles特别推荐或点评,2016年起连续入选国际知名法律媒体China Business Law Journal“100位中国业务优秀律师”,荣获Leaders in Law - 2021 Global Awards“中国年度公司法专家”称号;连续荣登《中国知名企业法总推荐的优秀律师》推荐名录;多次荣获Lawyer Monthly及Finance Monthly“中国TMT律师大奖"和“中国并购律师大奖"等奖项。杨律师代理的中国法院首例适用外国法律审理外国公司的董事损害小股东权益纠纷案入选上海高院发布的《上海法院域外法查明典型案例》和威科先行“要案头条”。
杨律师具有上市公司独立董事任职资格,系华东理工大学法学院兼职教授、复旦大学法学院实务导师、华东政法大学兼职研究生导师、上海交通大学私募总裁班讲师、上海市商务委跨国经营人才培训班讲师,曾应邀与北大、人大、社科院的顶级公司法博导共同研讨公司法实务问题。出版《私募股权投资基金风险防控操作实务》《企业全程法律风险防控实务操作与案例评析》《完胜资本2:公司投融资模式流程完全操作指南》等16本专著。
杨律师执业领域为:公司、投资并购和私募基金,资本市场,TMT,房地产和建筑工程,以及上述领域的争议解决。
律师简介
孙瑱律师
大成(上海)律师事务所合伙人

电邮:
sun.zhen@dentons.cn
孙律师在执业前先后在美国沃茨、英格索兰和阿尔卡特朗讯等全球500强企业担任全球、亚太区或中国区总裁或副总裁执行助理,积累了丰富的企业运营管理经验,并具备非常优秀的中英文双语沟通和协调能力。孙律师出版《私募股权投资基金风险防控操作实务》并发表数十篇并购、基金、电商领域的文章。孙律师擅长领域为:私募股权投资、企业并购、电商和劳动法律事务。

更多私募基金文章
法律桥PE宝典(《私募基金法规及监管文件汇编》)(请访问法律桥网站)
对赌律师实务系列
监管政策解读
司法判例解析
私募基金风控
股权基金合同条款
创投基金
保险私募基金、产投基金、S基金
基金/GP/投资者退出
私募可交换债
PE Watch私募基金行业动态(每月更新,敬请关注本公众号)
更多私募基金法律法规、法律实务信息请访问法律桥网站(LawBridge.org)

PE法律桥

主持律师:杨春宝一级律师
电话/微信: 1390 182 6830
业务联系及投稿邮箱:
chambers.yang@dentons.cn
地址:上海市世纪大道100号上海环球金融中心9层/24层/25层
法律桥团队系列专著
法律桥团队自2007年起已经出版专著16本(含再版):
《企业全程法律风险防控实务操作与案例评析》
《私募股权投资基金风险防控操作实务》
《完胜资本2:公司投融资模式流程完全操作指南》
......................

期待你的
分享
点赞
在看







请先 登录后发表评论 ~